TX系列:TX223L・TX323L・TX423L TX2202L・TX3202L・TX4202L
TXB系列:TXB222L・TXB422L・TXB622L・TXB621L TXB2201L・TXB4201L・TXB621L・TXB6200L
一、TW/TX 系列主機
TW/TX 系列是配備鋁整體型傳感器Unibloc的電磁力平衡式的托盤天平。
主機背面
二、TXB系列主機
TXB系列是可使用干電池驅動的載荷傳感器式托盤天平。
◆ 主機

◆ 主機底部


三、測定鍵部
四、菜單操作鍵部


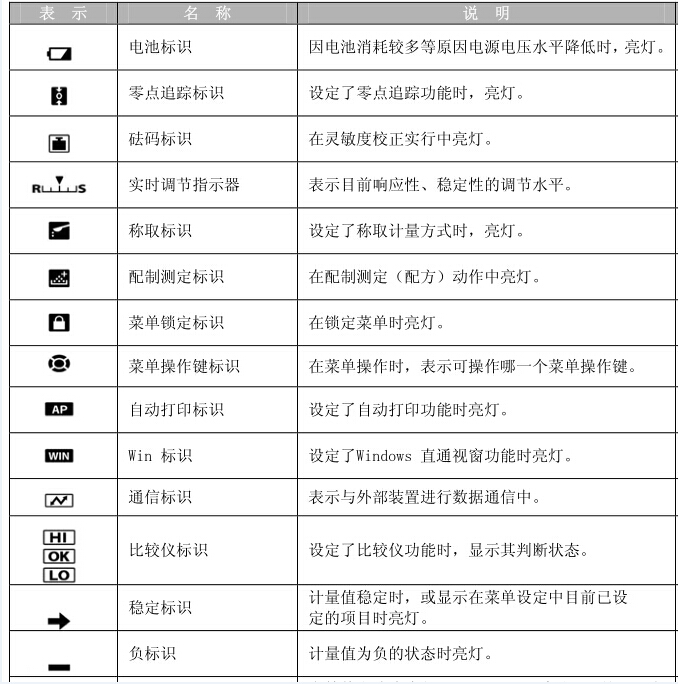
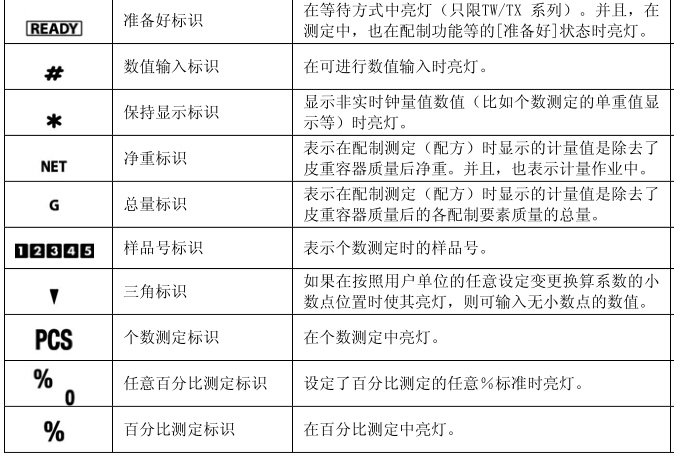
五、顯示器部



